Leadership

Board of Trustees

Providing strategic direction and oversight, the Board of Trustees ensures CBFS delivers exceptional education, research, and professional development in banking and finance.

Mohammed Mahfoodh Alardhi

Chairman

Executive Chairman – Investcorp Holdings BSC(c)

Rashid Zayid Al Ghassani

Deputy Chairman

Executive Vice President- Central Bank of Oman

Sheikh. Waleed Khamis Al Hashar

Member

Chief Executive Officer – Bank Muscat

Talal Said Al Mamari

Member

Chief Executive Officer – Omantel

Said Abdullah Al Hatmi

Member

Chief Executive Officer – Ahli Bank

Imad Kamal Sultan

Member

Vice Chairman and Managing – W J Towell Group of Companies

Dr. Hatem Bakit Al Shanfari

Member

Dr. Al Mukhtar Saif Al Abri

Member

Associate Professor, the Dean of the College of Economics & Political Science – Sultan Qaboos University

Samra Suleiman Al Harthiya

Member

Chief Economist – Oman Investment Authority

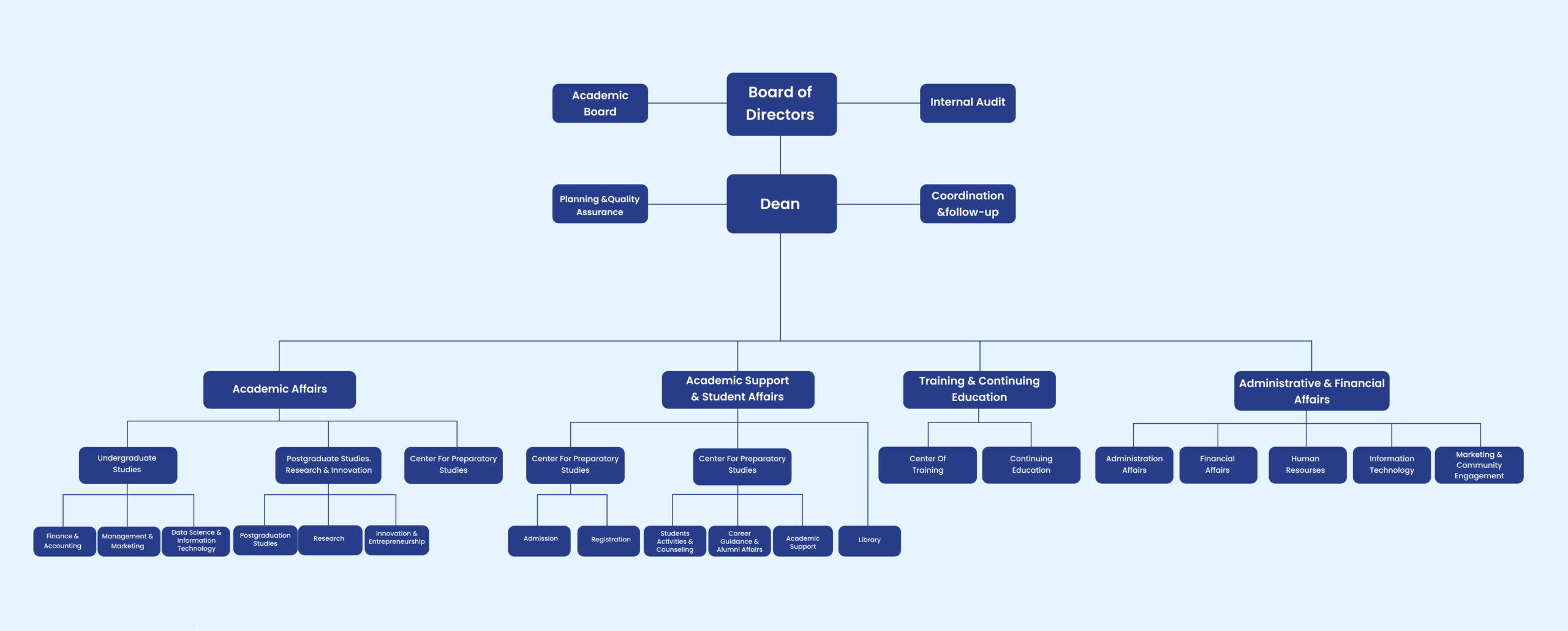
Organisation Structure

CBFS’s organisation structure ensures clear roles, effective leadership, and seamless collaboration, enabling excellence in education, research, and professional development across the institution.

This site is registered on wpml.org as a development site. Switch to a production site key to remove this banner.